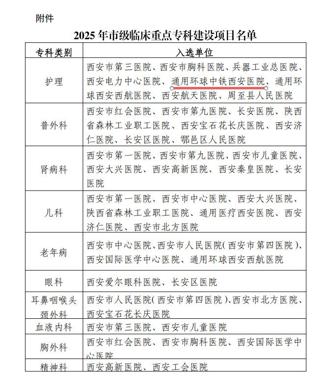
11月18日,西安市卫生健康委正式公布《2025年市级临床重点专科建设项目名单》,我院护理专业经过严格的资料初评、现场答辩、专科审查与网络公示,凭借扎实的学科基础、鲜明的专业特色和卓越的服务能力成功入选,标志着护理学科体系建设实现了新的历史性跨越。
至此,连同此前已入选的神经内科、心血管内科、老年病科,我院市级临床重点专科建设项目增至4个,有力见证了医院在学科发展战略上取得的重大进展。
此次成功入选,离不开通用技术环球医疗的战略引领和医院的统筹推动,我院将该项工作作为提升核心竞争力的关键一环,纳入医院高质量发展整体规划,不断加大投入,持续完善管理体系,并通过“走出去、引进来”大力培养与引进专科护理人才,为护理学科的跨越式发展注入了强劲动力。
在提升专业硬实力的同时,医院通过举办护理技能竞赛、带教授课竞赛、服务改善案例比赛、定期组织院级培训、工作坊,以及常态化开展“线上+线下”健康科普活动,有力营造了比学赶超、锐意创新的浓厚氛围。各护理单元每年积极申报并开展多项新技术、新项目,展现了团队持续改进、追求卓越的学术活力,护理文化软实力持续提升。
目前,我院锻造出了一支梯队合理、技术精湛、勇于创新的高素质护理团队,并聚焦专科护理内涵建设,成功打造了血管通路、伤口造口、糖尿病专科三大特色护理学组,为患者提供标准化、规范化的精准护理服务。同时依托互联网医院平台,积极开展“互联网+护理服务”,将专业护理服务延伸至患者家中,打通优质护理的“最后一公里”。
此次护理专业入选市级临床重点专科建设项目,是对我院护理工作的高度认可,我们将以此为契机,继续深化护理专科内涵,加强人才梯队建设,推动技术创新与科研转化,为广大居民提供更加安全、高效、温暖的专业护理服务!

